Training sessions
The main training sessions to be organized are Mapping and household listing, Anthropometry, Biological specimen collection and processing, Interviews, Electronic data entry and Data quality.
The types of presentations for each of the main sessions or topics on the agenda varies depending on the survey, but often micronutrient surveys include the presentations shown in Table 12.1. The main content of these presentations will also be covered in the appropriate survey manuals.
All training materials should be obtained and available before starting the training course. These items should be included in the supplies list and in the budget. Box 12.2 presents a list of minimum supply needs for different personnel involved with the training.
Table 12.1. Presentation topics for micronutrient status survey training
Presentation topic Content to be covered Introduction to the survey
- Aim and objectives
- Indicators to collect
- Population groups
- Survey design
- Team structure and respective roles
- Timeline
- Communication
Household listing and mapping (assuming that this is conducted by a separate team)
- Example maps and map key – how to use
- Example household listing and selection of household and different population groups for different indicators – how to use
- Eligibility criteria
Data collection
- Questionnaires
Other data collection and log forms- Consent process
- Labelling
- Interview techniques and quality control of the process
- Navigating and linking the questionnaires
- Standard writing techniques for numbers or letters
- Collection of global positioning system (GPS) coordinates
- Using and maintaining electronic devices (for electronic collection)
- Saving and sharing/uploading data (for electronic collection)
Biological specimen collection and processing
- Best practice in specimen handling
- Specimen collection, testing (as applicable), and processing
- Labelling, storing and transport
- Completion and maintenance of specimen forms
- Quality control in the field
- Equipment and supply management
- Cold chain, as applicable
Collection of household food samples
- Food sample collection and testing (as applicable)
- Labelling, storing, and transporting
- Completion and maintenance of specimen forms
Anthropometry
- Methods and best practice for anthropometry assessment (depending on which measurements are included)
- Anthropometry standardization
- Digit preference
Data quality
- Quality checks in the field
- Review of key quality control-related parts of the questionnaires as well as data and specimen collection forms and labelling
Box 12.2 Training Supplies and Reference Materials
All trainees:
- Official identification badge and a letter from the government that authorizes the survey, if needed
- Survey field manual
- Questionnaires in each language (in sufficient quantity if paper-based)
- Questionnaire labels (if pre-printed)
- Consent forms for each type of consent required and in each language
- Household listing form, cluster control form and cluster summary sheet
- Local event calendar (if needed)
- Electronic data collection devices with all necessary software preloaded
- Accessories for the electronic devices:
- Power packs
- Chargers and adapters, as required
- USB or microcards for backing up data
- Mobile wireless internet devices (if needed)
- Pens
- Note pad
- Food sample ktis including field testing kits and labels for pilot, as applicable
- Backpack (usually provided at the end of the training, once teams have been selected)
- Field supplies for the pilot (usually provided at the time of the pilot)
Laboratory technician trainees:
- Laboratory field manual
- Daily supply list for specimen collection, processing, and transport
- All forms (for example, temperature logs, referral forms, and specimen tracking sheets)
- Supplies for specimen collection, processing and storage (including labels for pilot)
- Snacks and olive oil if modified relative dose response (MRDR) is collected
Team leaders:
- Maps and household listing forms
- Team leader field manual
- Team leader assignment sheets and cluster control forms
- Replacement food items, if applicable
- Other incentives for the pilot test, if applicable
Household listing teams (where applicable):
- Area maps and household listing forms
- Household mapping and listing manual
Teaching materials:
- Flipcharts and paper
- Colour markers
- Projector(s)
- Laptops for presentations
- Height/length measuring boards
- MUAC tape, if applicable
- Scales
Mapping and household listing
As described in Module 7: Selecting households and participants, separate teams tasked with this job should be trained by experts, usually from the national statistics office. The teams may start their work prior to the main micronutrient survey. In these cases, the main micronutrient survey teams undergo a brief training and orientation (usually around two to four hours), to learn about the overall sampling methodology and the mapping and household listing exercise, so that they know what to expect in terms of maps and what to do upon arrival in the enumeration area (EA). If the main micronutrient survey team is to conduct the survey mapping and household listing, extra days need to be built into the main training agenda to accommodate this.
Anthropometry
Anthropometry assessment and training require extra advance planning to ensure that equipment is available and to make appropriate arrangements for practice and standardization exercises. All data collection forms, equipment and materials including dolls and props for practicing measurement should be obtained well ahead of the training. All anthropometry equipment must be stored in a secure location during training, piloting and fieldwork.
Arrangements should be made to have a sufficient number of children of different ages present during the training sessions. Children and caregivers (or daycare staff) should be invited in advance of the training. This may involve certain permissions and logistics, for example transport and refreshments.
Training should ideally take place just before the start of data collection. It is recommended to schedule seven days for anthropometry training.1 The exact amount of time needed will depend on the number of trainees, their prior experience, the populations being measured, the number of children and adults available on whom to practice measurements, as well as the outcome of the standardization exercise. A minimum of four days is required to teach high-quality measurements: one classroom day for identifying households and participants and completing questionnaires, one day for using and maintaining equipment and taking measurements with dolls, plus two days of hands-on training. These are followed by the two-day standardization exercise and one day of field testing.
It is expected that classroom training on how to identify households, participants, and properly collect date of birth has already been covered.
All survey team members serving as the “main measurer” anthropometrist during fieldwork are required to undergo and pass the standardization exercise, which ensures that they are able to take accurate and precise measurements of child height and length. The “assistant measurer” should not act as the “main measurer” unless he or she has also passed the standardization exercise.
Anthropometry standardization exercise
Working in teams of two (one “main measurer” and one “assistant measurer”), the trainees measure the height and weight of at least 10 children. Half of these children should be under 24 months of age and the other half between 24 and 59 months. Each child remains in an assigned station while the teams move from one station to another. Each team measures each child twice. It is recommended to schedule the first measurement in the morning before the young children’s usual nap and meal times, then take a break and do the second round of measurements later so it does not interfere with the children’s usual routines. If caregivers and children are brought to the training site for a half or full day then, at a minimum, transportation, food, and beverages should be provided for them. It may also be necessary to provide a small incentive. For all exercises, the Survey coordinator should send reminders one or two days in advance to ensure that the activity can go ahead as scheduled.
An expert anthropometrist will serve as the “gold standard” measurer with his or her assistant. The measurements of the trainees will be compared to the expert’s measurements. It is recommended that the technical error of measurement (TEM) be applied. 2 A TEM cutoff value for length/height of <0.6 cm for precision and <0.8 cm for accuracy may be considered as acceptable. A height standardization tool to determine the TEM is available online from the DHS Program. 2
Trainees who do not perform adequately will need to be retrained until their measurements fall within the acceptable TEM. Time for this should planned when designing the training process. Presentations on anthropometry, and the WHO/UNICEF 2019 ADQ guidance on anthropometry, can be found in the online tools “Anthropometry training” and Anthropometry training for the Malawi survey.
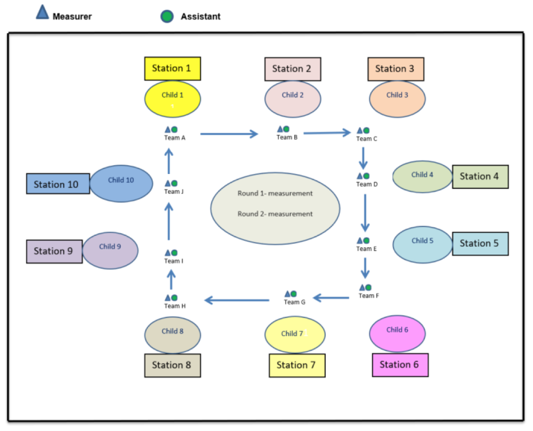
The space for the anthropometry standardization exercise should be big enough for ten stations and for teams to move easily around the room. Fig. 12.1 provides a diagram of how a standardization exercise may be set up. Although there may be fewer than 10 teams measuring children, there should always be 10 children in the standardization exercise, and a few additional children in the event that replacements are required.
Fig. 12.1 Example of standardization exercise set-up
Source: WHO, UNICEF 2019. 1
Biological specimen collection and processing
Depending on the complexity of the biological component of the survey, four to five days are usually required for training on biological specimen collection and processing. An additional one to two days may be needed for visits to local hospitals, clinics, or other suitable settings to practice specimen collection and processing. Through presentation and practical exercises, the training should cover:
- best practices and universal precautions for handling biological specimens
- informed consent
- specimens to collect and method of collection
- specimen processing procedures
- field tests (biological and food samples)
- explanation of test results to survey participants
- referrals to health facilities for conditions such as anemia, as agreed with the Ministry of Health
- labeling of specimens
- forms (paper and/or electronic) and how to complete logs
- maintaining the cold chain and transportation of specimens
- informing respondents of their results and clinic referrals.
You can find sample training presentations on field laboratory procedures here.
Interviews
Training on interviewing will require several days and will cover such topics as:
- good interview techniques
- the process of obtaining informed consent
- questionnaire content
- a question-by-question review of the questionnaire
- how to complete the questionnaire
- interview practice
- food sample collection (where applicable)
- data collection forms and log files
- age determination.
The field manual will provide useful information on each question: its intended meaning, whether, how, and when to probe and how to legibly record (paper) or enter (electronic) responses. During the training sessions, there may be some refinement of the questionnaire and the skip patterns, and some discussion about the exact wording, especially if the questionnaire has been translated into more than one language. Plenty of time needs to be available for demonstrations, role-plays, and practice.
The paper-based version of the questionnaire should be used initially, so that interviewers become familiar with the tool structure and skip patterns in full. Only then should trainees move to practicing and using the electronic version if applicable.
If interviews need to be administered in a language that is not written or that enumerators are not as accustomed to reading, more time will be needed during the training. Enumerators need to practice in the stated language and to agree on standardized verbal translations. Time might also be needed to work with local translators.
You can find more on interviewing techniques in the checklist for interviewer training and tips for interviewer training tools, and a Malawi interview skills presentation.
Electronic data entry
Training for surveys that collect data electronically should include comprehensive explanations and practice on using the electronic devices. Sufficient time should be allocated to ensure that all field staff are familiar with and practiced in:
- device functions and maintenance (including keeping the devices charged)
- completing, editing, and sharing of questionnaires
- global positioning system (GPS) data collection tools
- barcode scanning
- any other features, such as taking photos of items in the household.
The total amount of time required for specific device-related training depends on the complexity of the survey, the familiarity of staff with electronic data collection, and the number of different population groups included with separate and/or relational questionnaires. Prior to training data entry staff, extra time (anywhere from one to three days) will be needed so team leaders and supervisors can learn and practice responsibilities specific to the use of electronic devices.
Electronic devices may be assigned and checked out to trainees on a daily basis at the beginning of the training, with serial numbers matched to signatures of the trainees. This will allow trainees to practice outside of the training hours if they so wish or are instructed.
All devices should be collected before the start of fieldwork to check that they: * function properly * have the correct software (and updates) installed * are fully charged * do not have unnecessary data files that may have been uploaded as part of the survey training and pilot * have assigned IDs that are paired with survey enumerators, with a master list of which individuals and teams have which devices (including spares).
Data Quality
The training agenda must include time to cover issues related to data quality and supervision. All trainees should understand that their performance will be monitored throughout fieldwork and that supervisors will periodically spot-check households, review all completed paper-based questionnaires, and conduct checks of electronic questionnaires. Team leaders will observe full interviews by all enumerators during the first few days, and will recheck predetermined questions for about 10% of interviews during the period of the fieldwork. Specimen logs (such as for temperature, and transfer) should be checked every day against expected and actual specimens collected.
-
Recommendations for data collection, analysis and reporting on anthropometric indicators in children under 5 years old. Geneva: World Health Organization and the United Nations Children’s Fund; 2019. Licence: CC BY-NC-SA 3.0 IGO, https://apps.who.int/iris/bitstream/handle/10665/324791/9789241515559-eng.pdf, accessed 19 June 2020). ↩ ↩2
-
https://www.who.int/nutrition/publications/anthropomentry-data-quality-report-annex13.xlsx ↩ ↩2
Checklist for interviewer training
Checklist provides the user with ideas on how to train interviewers and on how to plan the interviewer training session
DownloadTips for interviewer training
Presentation provides the user with useful tips on how to conduct a successful interview
DownloadAnthropometry training for the Malawi survey
Anthropometry training presentation used in Malawi
DownloadMalawi interview skills
PowerPoint presentation used in the malawi survey on interview skills
Download